文献解读
文献解读|CDD Press 出院后 6 个月 COVID-19 幸存者的血浆蛋白质组学和代谢组学特征
2019冠状病毒(COVID-19)目前已在全球大流行。本次研究表明,相当比例的COVID-19患者出院后体内仍会发生系统性的一些病变。作者使用蛋白质组学和代谢组学方法分析了健康受试者和COVID-19患者出院6个月后的血浆样本,通过将两者间差异表达的蛋白和代谢物进行GO和KEGG代谢通路富集分析。发现在接受评估的患者中,41%的COVID-19幸存者报告了至少一种临床症状,血浆蛋白质组学和代谢组学分析显示,COVID-19与健康对照组相比,出现了不同程度的各种代谢异常。因此,新冠肺炎幸存者的恢复期可能会更长。
该论文于2022年3月14日,由天津大学海河医院呼吸内科李宏伟在 Cell Death & Disease(IF8.469)期刊发表,其题目为Plasma proteomic and metabolomic characterization of COVID- 19 survivors 6 months.

研究材料
30名健康受试者和54名COVID-19患者出院6个月后的血浆样本,其中包括30名非重症患者和24名重症患者。
技术方法
代谢组学,蛋白质组学等
研究结果
蛋白质组学和代谢组学分析幸存者出院6个月后血浆样品
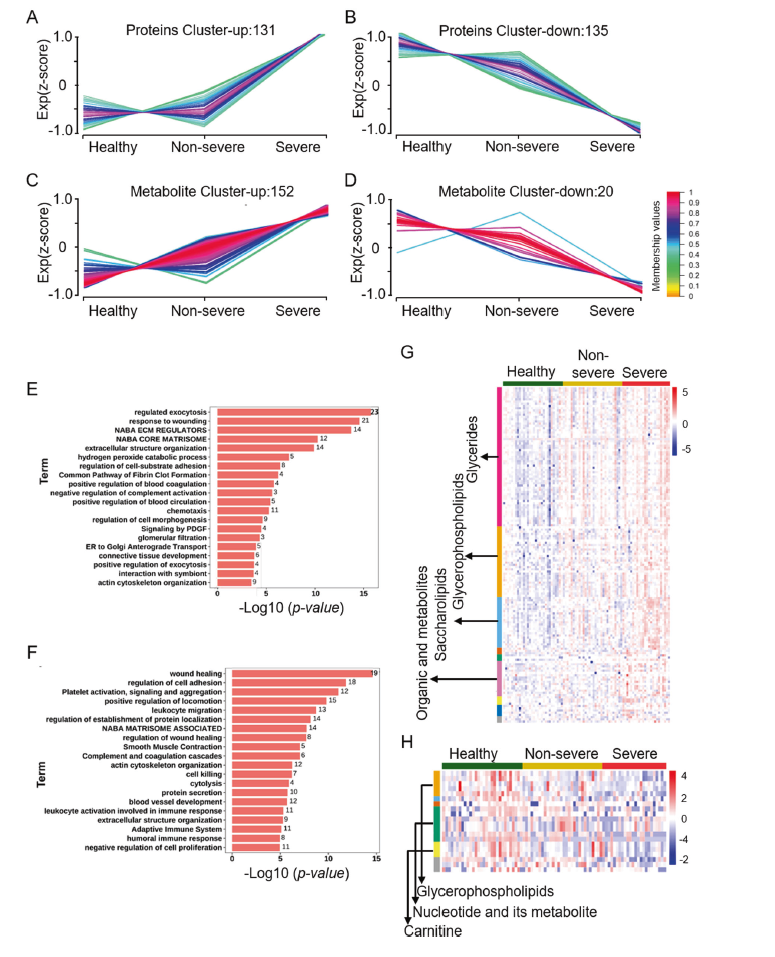
作者使用DIA蛋白质组学和靶向代谢组学方法分析了84个个体的血浆。总的来说,通过化合物文库搜索定量了1019个蛋白,鉴定了1091个代谢物。作者发现,COVID-19患者中严重幸存者与非严重幸存者的差异不显著。代谢组分析还显示,COVID-19存活组与健康组之间差异明显,非重症组与重症组之间差异较小。最终作者鉴定得到了272个差异表达蛋白,并且这些差异表达蛋白主要涉及与细胞外基质(ECM)、免疫反应和止血相关的生物过程。而通过代谢组学鉴定得到了135种差异代谢物,主要包括甘油、氧化脂类、甘油磷脂和氨基酸及其代谢物。



脂质代谢改变和免疫反应紊乱
既往研究表明,COVID-19患者的免疫反应和止血与病理过程相关,作者通过研究发现,与健康对照组相比,COVID-19幸存者的NRP1水平更高。白三烯B4 (LTB4)和前列腺素E2 (PGE2)均来自花生四烯酸,并已被证明影响抗病毒免疫反应。作者分析发现,COVID-19幸存者中LTB4表达下调,PGE2表达上调。同时多种与免疫反应有关的不饱和脂肪酸表达水平也发生了改变,比如5-羟基二十碳四烯酸(5-HETE)、12-羟基二十碳四烯酸(12-HETE)和15-氧二十碳四烯酸(15- oxoETE),在COVID-19存活者中水平下调。此外出院6个月后COVID-19患者的甘油三酯(TG)水平明显高于健康对照组。此外在急性COVID- 19感染患者的蛋白质组学分析中发现APOD和APOM这两种载脂蛋白水平下降。而APOD缺乏与甘油三酯水平升高有关。在COVID-19幸存者出院6个月后,TGFβ1表达下调,而FN1表达上调。TGFβ1已被发现可以促进成纤维细胞分化为肌成纤维细胞,产生过多的细胞外基质。而FN1在细胞外基质中的过度沉积是肺纤维化的一个主要特征。在COVID-19幸存者中,FN1代谢物的上调可能解释了在COVID-19患者随访过程中残留的影像异常。


COVID-19严重和非严重幸存者的不同情况
通过处理蛋白质和代谢丰度矩阵,作者得到了6个聚类,但是只选取了2个聚类进行了分析,对其中一个聚类分析发现(该聚类共包含131个蛋白,包含在P1蛋白集和152个代谢产物,包含在M1代谢集),对他们进行功能和途径富集分析。GO和KEGG富集分析发现,这些蛋白在胞外调节、损伤反应、细胞底物粘附调节、凝血阳性调节等过程中发挥主要作用。分层聚类结果显示,在M1代谢物丰度较高的集合中,基于多种成分,包括甘油酯(GL)、GP、糖脂(SL)、有机酸及其衍生物,有明显的群体分化。而另一个聚类包括那些表达水平显著下调的物质(共包含135个P2蛋白集和20个M2代谢物集M2),GO和KEGG富集分析显示,这些蛋白在伤口愈合、细胞粘附和血小板活化、信号转导和聚集等方面发挥重要作用。此外,作者发现M2代谢物集中的代谢物表达量较低,主要包括核苷酸及其代谢物(7个化合物)、GP(5个化合物)、肉碱(3个化合物),其在严重组中表达量较低。

总结
目前的研究结果表明,COVID- 19幸存者在出院6个月后表现出持续的蛋白质组和代谢组异常。因此,新冠肺炎幸存者的恢复期可能会更长。
三黍 |产品服务列表

