文献解读 | 慢性荨麻疹中的肠道改变
慢性自发性荨麻疹(CSU)伴有肠道菌群失调,但其相关性仍然难以捉摸。
2024年1月发表在Nature Communication上的题为“Gut microbiota facilitate chronic spontaneous urticaria”的文章,利用宏基因组测序和短链脂肪酸代谢组,评估了人CSU粪便微生物移植、肺炎克雷伯氏菌、人玫瑰糠疹菌和代谢物在体内的影响,最终发现肠道微生物组的改变可能会分别减少短链脂肪酸和增加脂多糖水平,并促进肥大细胞(MC)驱动的皮肤炎症。
人源粪便样本,小鼠模型
宏基因组,靶向代谢组
1.CSU患者微生物多样性降低
作者收集了CSU 患者和26名年龄与性别匹配的健康对照者的新鲜粪便样本,进行宏基因组检测,此外采集了29名CSU患者和38名健康对照的血浆样本进行代谢组学检测,16名CSU患者和16名年龄与性别匹配的健康对照者的血浆样本,用于检测 LPS。结果显示,与健康对照相比,CSU患者的肠道菌群构造明显不同,α-多样性显著下降(图1a)。其次,CSU患者的SCFA生产者含量明显较低, 血液中SCFAs的水平也有一样的趋势(图1b-d)。CSU中,低水平的己酸盐和SCFA 产生菌与机会性病原体的升高有关(图1e)。
图1 CSU患者的肠道菌群构造被改变
2.CSU患者的微生物组中显示出高水平的机会性致病菌
数据分析结果中,HC组的主要枢纽物种都是SCFA生产者,CSU中的所有关键枢纽菌种都是机会性病原体。通过ROC分析结果,肠道中的肺炎克雷伯菌水平可在诊断上区分CSU 和 HC,并与 CSU 的疾病活动相关(图1f),整体来看,CSU患者感染了更多损害肠壁完整性的机会性病原体,LPS 的主要生产者,LPS生物合成途径也显著上调,与产生SCFA的细菌呈负相关,与机会致病菌正相关(图1g-i)。
3.CSU患者的皮肤炎症、肠道通透性和血LPS水平增加
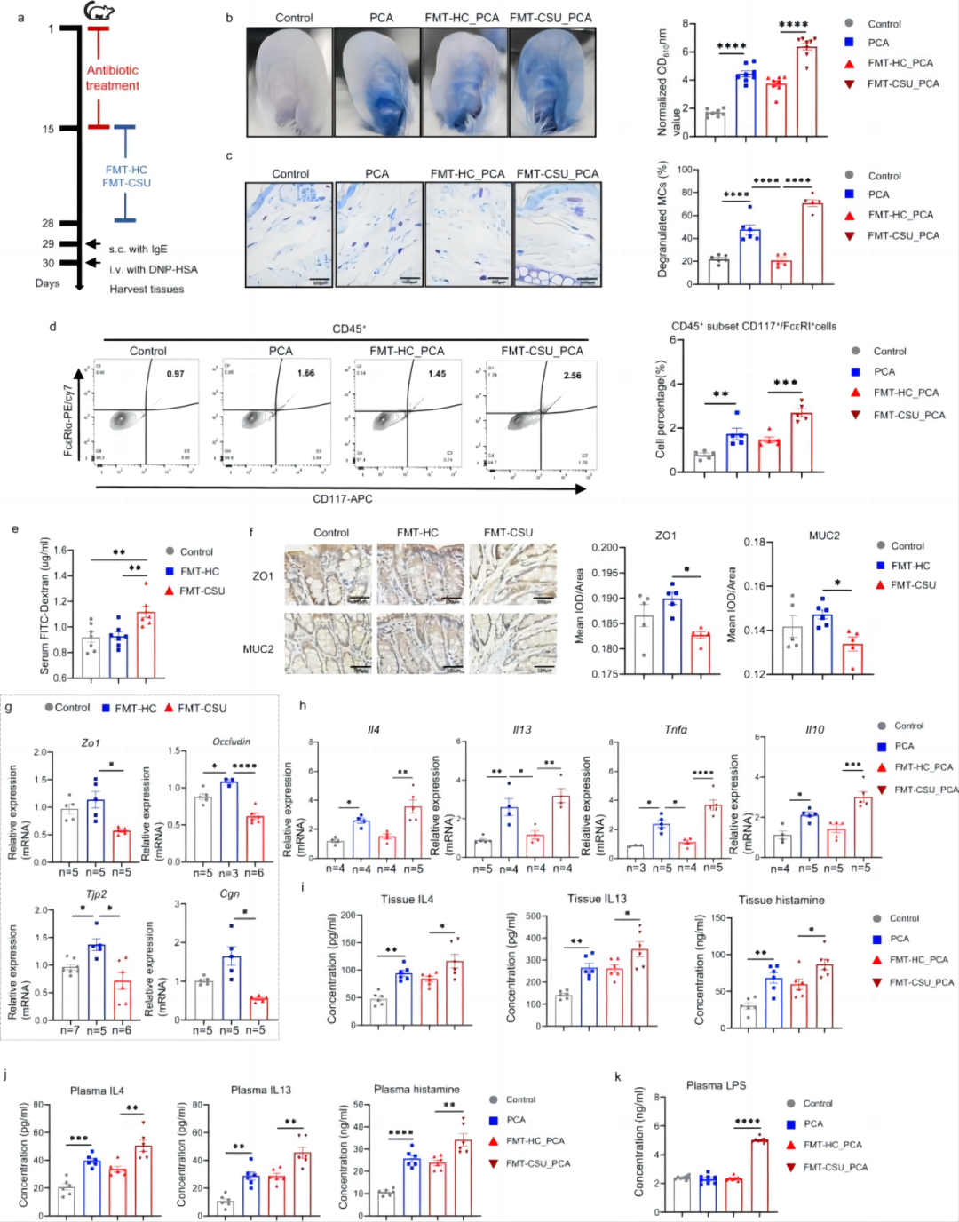
接下来,作者评估了CSU肠道微生物组对MC驱动的皮肤炎症反应的影响,通过粪菌移植实验(FMT)将CSU患者和HC的微生物组转移到小鼠体内(图2a)。CSU FMT显著增加了受体小鼠的被动皮肤过敏性休克(PCA)反应, 血管通透性和MC脱颗粒明显增加,皮肤组织中MC的比率也显著增加(图2b-e)。
WB结果表明,CSU FMT下调了屏障功能标记物的 mRNA 表达和蛋白水平,上调了炎症因子的转录水平,皮肤或血浆中IL4、IL13和组胺的水平以及血浆中 LPS 的水平(图2f-k)。
图2 CSU患者的皮肤炎症、肠道通透性和血液LPS水平增高
4.皮肤炎症分别被SCFAs和LPS下调或上调
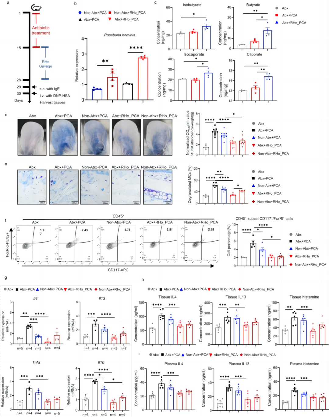
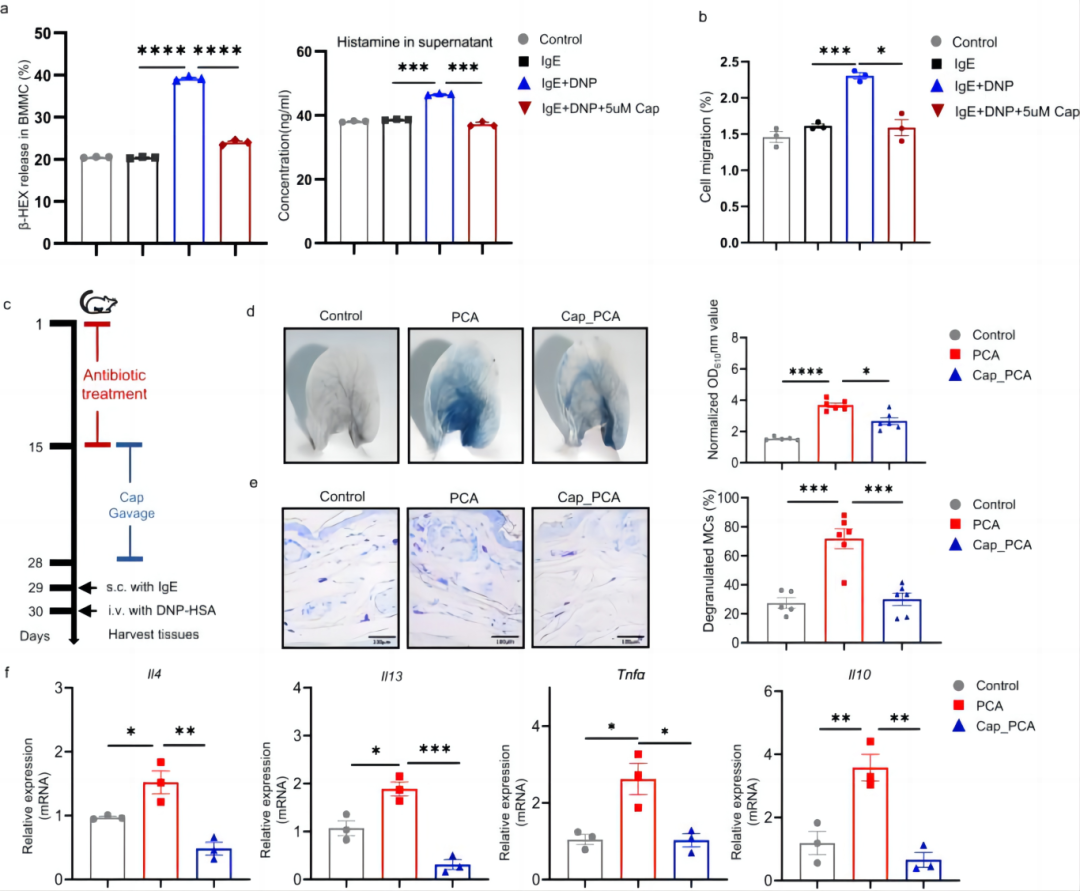
通过RT-PCR验证发现,移植了SCFA生产菌的小鼠明显增加了肠道中SCFA的水平,并改善了PCA反应,包括血管通透性,MCs 脱颗粒,皮肤组织中 MCs 的数量和皮肤/血浆 IL4、IL13 和组胺水平(图3a-i)。此外,己酸盐还能抑制IgE介导的体外MCs激活和细胞移动,口服己酸盐能显著抑制IgE介导的体内MCs激活(图4a-f)。
图3 Roseburia hominis可减轻肥大细胞驱动的皮肤炎症
图4 SCFA可减轻MC驱动的皮肤炎症和肥大细胞功能
相反,将肺炎克雷伯氏菌转移到小鼠肠道可增加受体小鼠的PCA反应并提高血液中的LPS水平(图5a-e),LPS在体外促进了IgE诱导的活化(图5f),在体内增加了PCA炎症反应(图5g-j)。
图5 肺炎克雷伯菌和LPS会加剧肥大细胞驱动的皮肤炎症
为了进一步评估LPS促进MC活化的机制,作者使用了缺乏关键LPS受体TLR4的Tlr4-/-小鼠(图6a)。与WT小鼠相比,缺陷小鼠的LPS处理并不增加PCA诱导的血管通透性(图6b)、MC活化(图6c-d)以及皮肤或血浆中IL4、IL13和组胺的上调(图6e-g)。此外,与来自Tlr4+/+小鼠的 MCs 相比,来自Tlr4-/-小鼠的 MCs在经LPS和IgE介导的活化培养后显示出较低的活化水平和细胞流动性(图6h)。
图6 TLR4 在 LPS 加剧的肥大细胞驱动的皮肤炎症中起重要作用
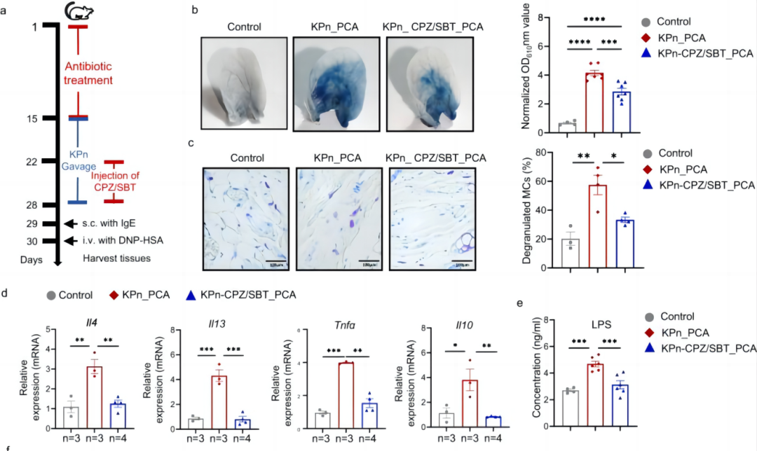
最后,作者用头孢哌酮/舒巴坦(CPZ/SBT)处理KPN移植小鼠,它能根除肺炎克雷伯氏菌,明显降低PCA反应和血浆LPS水平,并改变了几种不同细菌的相对丰度(图 7a-e)。
图7 头孢哌酮/舒巴坦可降低肺炎克雷伯菌加重的PCA反应中的肥大细胞活化
在这项研究中,作者发现CSU 伴随着重要的、与临床相关的肠道微生物组变化,包括较低水平的 SCFA 产气菌和较高水平的LPS生产菌。这些肠道微生物组的变化分别降低和提高了SCFA和LPS的水平,从而促进了MC依赖性皮肤炎症,并可能导致CSU患者体征和症状的发展。
精品解读:
文献解读 | 肠道微生物组+代谢组联合分析解析脓毒症发病机制
文献解读 | 蛋白组+代谢组联合分析发现苯并芘诱导肝毒性的新靶点

排版:野凌
审核:三黍生物市场部