文献解读 | 蛋白组+代谢组联合分析发现苯并芘诱导肝毒性的新靶点
苯并芘(Benzopyrene,Bap)是一种常见的高活性间接致癌物,是目前世界三大强致癌物之一,被认为是多环芳烃类别中普遍存在的环境污染物。先前的研究表明,Bap 的肝毒性主要是由其代谢物引起的,但Bap本身是否会诱发这种损害仍不清楚。
2023年11月发表在Redox Biology上的题为“Uncovering SOD3 and GPX4 as new targets of Benzo[α]pyrene-induced hepatotoxicity through Metabolomics and Chemical Proteomics”的文章,通过整合了代谢组学和化学蛋白质组学方法,以全面鉴定肝细胞中受Bap影响的潜在靶蛋白。最终发现Bap通过破坏SOD3和GPX4的活性来减弱抗氧化能力,这为Bap诱导肝毒性的机制提供了新的认识。
细胞
代谢组
蛋白组
ROS检测
质粒转染
细胞活性检测
1.Bap对AML12细胞的毒性
作者用不同浓度的Bap处理细胞24小时后,对细胞活力进行了评估。结果表明,Bap处理后,细胞活力呈剂量依赖性下降。
2.Bap 在 AML12 细胞中诱导代谢重编程
作者选择0.8、4和20μM的剂量做了代谢组学的分析。结果所示,对照组和治疗组之间存在显著的代谢物差异,代谢物明显变化的热图显示,Bap 暴露导致细胞中的 REDOX 平衡失调,一些变化表现出剂量依赖效应(图1A-B)。其中,氧化谷胱甘肽、谷胱甘肽和烟酰胺表现出多种变化,并在 Bap 暴露后显著增加,KEGG通路结果中影响最显著的通路为谷胱甘肽代谢(图1C-E)。
图1 AML12细胞中Bap暴露的代谢组学分析
3.Bap 导致 AML12 氧化损伤
为了确认谷胱甘肽代谢途径是否有害,作者通过LC-MS测定Bap暴露 1 小时和 24 小时后细胞内 GSH 和 GSSG 的比例,结果表明Bap作用1h后,由于细胞抗氧化系统被激活,GSH/GSSG 显著增加,24h后GSH/GSSG 明显降低,表明 Bap 暴露最终破坏了 AML12 的抗氧化系统(图2A)。因此,作者推测Bap可能会通过干扰谷胱甘肽的代谢对细胞造成氧化损伤。为了验证这种想法,作者进一步检测了氧化损伤标志物的水平,数据结果表明Bap会导致氧化损伤(图2B-D)。
图2 Bap破坏了AML12细胞的氧化稳态
4.用 CETSA 筛选 Bap 结合蛋白
为了确认Bap 诱导细胞氧化损伤的机制,作者利用CETSA 技术筛选Bap的靶蛋白。CETSA 依靠配体结合导致靶蛋白热稳定(或不稳定)的原理,具体工作流程如图3A所示。对细胞进行 Bap 或 DMSO 干预,并分别在37、46、48、50、52、54 和 56 ℃下加热后通过TMT蛋白组学进行分析,PCA结果显示,上清液中的 Bap 结合蛋白发生了明显变化(图3B)。具体分析结果表明,4 μM和100 μM Bap处理组中有131个蛋白质被确定为潜在靶标。
图3 对Bap进行CETSA分析
5.Bap 与潜在靶蛋白之间的结合亲和力评估
为了研究Bap与目标蛋白(GPX4和SOD3)之间的亲和力,作者使用分子对接分析进行了模拟预测,图4A描述了GPX4(PDB ID:7L8Q)的表面,看起来相对平坦,缺乏一个定义明确的结合口袋,但Bap 能够覆盖蛋白质表面第46位的硒半胱氨酸活性位点。从分子对接图来看,Bap在硒半胱氨酸结合侧被疏水残基包围,具有很强的静电力和范德华力。图4B表明Bap可以嵌入SOD3的活性结合口袋(PDB ID:2JLP)。从分子对接图来看,Bap在硒半胱氨酸结合侧也被疏水残基包围,肝素与SOD3的结合能为-7.2 kcal/mol,亲和力远低于Bap与SOD3的结合能力(图4C)。
总之,对接模拟和对接结合能都证明了Bap与SOD3和GPX4的良好结合能力。
图4 GPX4和SOD3与Bap的对接分析
6.Bap与目标蛋白质的结合热力学常数
为了研究Bap与目标蛋白质之间的结合热力学常数,采用了通过测定溶液中相互作用的热力学参数来研究配体受体结合的物理技术ITC,在Bap与GPX4的反应中熵显著增加,计算得出解离平衡常数Kd为4.46 μM(图 6A),在Bap与SOD3的反应中,是一个放热且熵显著降低的过程,计算得出解离平衡常数Kd为0.161μM(图 6B)。在一定的温度和压力下,两种类型的组合 Δ G 值均为负值,表明这两种类型的结合过程均可自发发生。
图5 结合热力学常数计算
7.Bap降低SOD3和GPX4酶活性
为了验证 Bap 是直接与 GPX4 和 SOD3 结合而不是与其代谢产物结合,作者通过额外的CETSA 和DARTS实验将细胞外提取的细胞蛋白与Bap进行孵育,结果表明,Bap以剂量依赖的方式降低了GPX4 的热稳定性,增加了SOD3的热稳定性(图6A-B),同时,Bap增强了GPX4对蛋白酶水解的敏感性,提高了SOD3对蛋白酶水解的抗性(图6C-D),此外,Bap还能明显降低细胞中GPX和SOD酶的活性(图6E-F)。随后使用SOD3和GPX4活性蛋白与Bap培养10分钟,酶活结果表明,Bap对SOD3和 GPX4的活性有剂量依赖性抑制作用(图6G-H)。
总之,上述数据阐明了Bap在抑制GPX4和SOD3方面的潜在毒性。
图6 Bap 抑制 GPX4 和 SOD3 酶活性
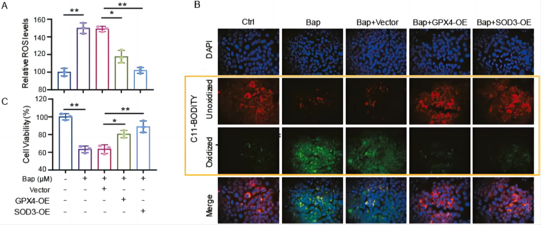
8.过表达GPX4或SOD3可抑制bap诱导的氧化损伤
为了确认Bap是否通过GPX4或SOD3诱导细胞氧化应激损伤,作者通过瞬时转染GPX4或SOD3过表达的细胞来抑制Bap的氧化毒性。结果显示过表达GPX4和SOD3都能减轻Bap诱导的氧化损伤。如图7所示,GPX4或SOD3的过表达降低了ROS水平(图7A)和脂质过氧化水平(图7B)。此外,细胞存活率检测也证实了Bap通过GPX4和SOD3的过表达造成AML12 细胞的氧化损伤(图7C)。
图7 GPX4或SOD3的过表达可减轻Bap诱导的氧化损伤
在这篇研究中,作者发现了Bap能破坏氧化还原平衡,导致氧化应激损伤,并根据代谢组学和蛋白质组学的结合结果推测Bap会抑制谷胱甘肽的代谢,进而影响谷胱甘肽的抗氧化作用。此外,对接分析也表明了Bap与GPX4或SOD3的结合亲和力,ITC实验也证实了这种相互作用。这些数据为了解 Bap 诱导肝毒性的机制提供了宝贵的见解,并可为制定预防措施和治疗策略提供指导。
精品解读:

排版:野凌
审核:三黍生物市场部