文献解读 | 单细胞测序结合转录组/代谢组揭示肝脏肿瘤内微生物的抗癌机制
肝内胆管癌(ICC)是一种罕见的恶性肿瘤,在中国发病率很高。先前有研究认为,肿瘤内部的微生物可独立产生抗癌作用,且不同类型的肿瘤甚至具有其独特的群落结构,但细菌具体的生物学功能仍需进一步研究。
复旦大学附属中山医院樊嘉等研究团队发表在Gut Microbes上的题为“Intratumor microbiome features reveal antitumor potentials of intrahepatic cholangiocarcinoma”的文章,通过研究肝内胆管癌的微生物群特征,发现伞菌属在癌旁组织中含量较高,并能够抑制肿瘤生长。
52名ICC患者的94份临床样本(42份配对的肿瘤(T)和癌旁(P)组织,加上未配对的3份肿瘤组织和7份癌旁组织)。
微生物组,单细胞测序,代谢组,转录组,HE染色,FISH,TEM实验
1.16S rRNA测序揭示了独特的微生物组特征
作者引入了阴性对照消除污染,分析后发现肿瘤组织和癌旁组织之间的微生物构成整体相似(图1a),从组成多样性上看,ICC肿瘤组织中的微生物种类更多,且其α多样性显著高于癌旁组织(图1b-c)。而在β多样性分析中,三组样本存在显著差异,不过相对于正常组,P组和T组之间也有很大的相似性(图 1d)。由于所选的正常组织来自肠癌肝转移或肝血管瘤患者,病理背景差异大,后续分析中不纳入。
2.FISH、细菌培养和透射电镜实验显示组织中存在活细菌和细胞内细菌
为了进一步确认细菌的存在,作者设计了肺炎克雷伯氏菌、氮质假单胞菌、毛滴虫和真菌的 DNA 探针,并与 ICC 组织切片杂交,HE染色和FISH荧光染色显示ICC组织中存在选定DNA(图2a)。随后作者通过体外培养,观察到了菌落生成,证明肿瘤和癌旁组织中存在活菌,通过质谱鉴定到了头状葡萄球菌,这与微生物组的测序结果一致(图2b)。上述实验确定了新鲜肿瘤组织中存在活菌,但无法观察到细菌形态。因此,作者又通过TEM实验观察发现,肿瘤组织和癌旁组织中存在细胞内细菌,而且这些细菌可以包裹在溶酶体中(图 2c)。部分细菌位于细胞外,但也有部分细菌位于细胞内,这与其他研究结果一致。
图2 验证实验表明组织中存在活细菌
3.单细胞转录组数据显示细菌DNA转录产物在免疫细胞中富集
为进一步确认细菌在不同细胞类型中的分布变化,作者选取了三个组织样本(肿瘤,癌旁,血浆)进行了scRNA-seq,通过聚类分析确认了11个细胞群,分别为成纤维细胞、内皮细胞、肝细胞、恶性细胞和多种免疫细胞(图3a-b)。作者在初始矩阵中加入了细菌读数,结果显示细菌RNA不仅存在于胆管细胞和肝细胞等实质细胞中,还存在于巨噬细胞和NK细胞等多种免疫细胞中(图3c)。通过计算细菌转录产物,发现血浆样本中,这些产物多富集在粒细胞中,癌旁组织中,细菌转录产物在T细胞中较丰富,而在肿瘤组织中为癌变的肝细胞和胆管细胞(图3d-e)。差异表达结果显示,癌组织恶性细胞中的细菌转录含量高于癌旁组织,而T细胞中的则低于癌旁组织。
图3 scRNA-seq分析显示每种细胞类型中都存在细菌RNA
4.临床因素分析表明伯克霍尔德菌与 CA199 水平负相关
通过与患者临床信息的关联分析,作者发现癌症抗原CA199对肿瘤组织细菌的影响最大,其次是白蛋白和白细胞(图4a)。瘤内微生物分类与临床因素之间的相关性结果表明,炭疽芽孢杆菌和氮质酵母菌的数量与CA199呈正相关(图4b)。相比之下,结核伯克霍尔德氏菌(Burkholderia tuberum)和真菌伯克霍尔德氏菌(P. fungorum)的数量与CA199呈负相关,并且与细菌在ICC癌旁组织中的高表达有关,由此作者推测它们可能具有抗肿瘤特性。
图4 不同代谢物的变化
5.细菌微生物群可能与氨基酸生物合成有关
通过eggNOG预测,作者发现这些细菌的功能主要涉及新陈代谢,且氨基酸代谢相对丰度最高(图5a),KEGG分析结果表明,细菌的菌落功能主要与氨基酸和核苷酸代谢碳水化合物的途径有关(图5b),level 3的KEGG结果进一步显示,细菌与氨基酸的生物合成、嘌呤代谢、嘧啶代谢和丙酮酸代谢有关(图5c)。
图5 细菌的功能预测分析
6.癌旁组织中伯克霍尔德氏菌的生物量较高
在门类水平上,癌旁组织中蛋白细菌的含量较高,而在癌组织中斧形菌、疣状芽胞杆菌和镰刀菌的含量较高(图6a), RT-qPCR进一步验证了ICC患者肿瘤组织中存在大量的疣杆菌DNA(图6b), 蛋白杆菌DNA的情况如图6d所示。在科、属水平上的差异菌见图6c,其中,P. fungorum 和 P. azotoformans 在癌旁组织中的含量高于癌组织,这与荧光半定量分析P. fungorum的结果类似。这些在癌旁组织中含量较高的细菌对肿瘤的发展可能有抑制作用。
图6 肿瘤和癌旁组织之间细菌含量的差异分析
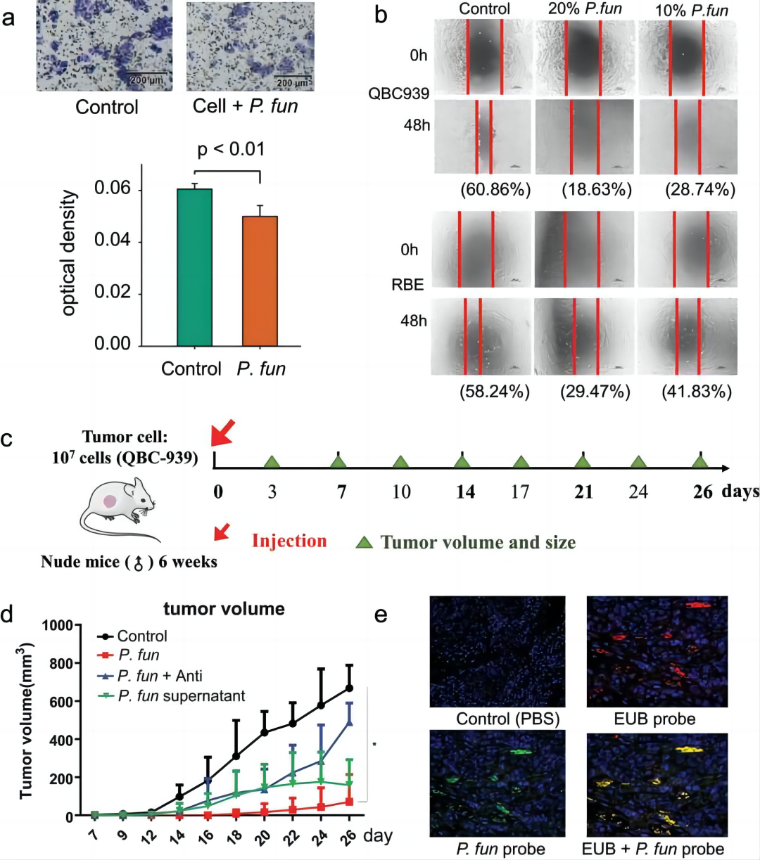
7.P. fungorum抑制胆管癌细胞迁移和增殖
为了验证上述细菌的功能,作者研究了P. fungorum对人类胆管癌细胞系RBE和QBC939的影响。透孔试验结果显示,加入真菌上清液后,电镜下单位面积的细胞数明显减少,表明细胞的增殖和迁移能力减弱(图7a),划痕实验中愈合率也随着细菌上清液浓度的逐渐增加而降低(图7b)。
接下来,作者构建了皮下肿瘤裸鼠模型进一步验证了P. fungorum的体内功能,组别设置为传统肿瘤移植的对照组,肿瘤细胞加活细菌组,肿瘤细胞加细菌上清液组,肿瘤细胞加活细菌并在小鼠饮用水中添加抗生素以消减小鼠体内的细菌组,结果表明,实验组的肿瘤体积有所减少,且FISH实验证明了肿瘤中P. fungorum的存在(图7c-e)。
图7 体外和体内实验均显示了P. fungorum对肿瘤的抑制作用
8.小鼠的转录组和代谢组表明细菌影响氨基酸代谢途径
作者收集了小鼠移植肿瘤的样本进行了代谢组分析,结果显示共有380种差异代谢物,且两组肿瘤样本的全局代谢可以显著区分。实验组中,上调最明显的代谢物是2-丙基戊二酸(脂肪酸类,可能与药物代谢有关)和N-乙酰天冬氨酸谷氨酸(氨基酸、肽及其类似物),全局差异代谢物主要富集在丙氨酸、天冬氨酸和谷氨酸代谢途径中(图8a-e)。
细胞的转录组结果表明,差异表达基因主要富集在碳代谢、糖酵解/糖醛酸生成、氨基酸生物合成、氨基酰-tRNA生物合成、丙酮酸代谢等中。通过与代谢组学结果比较,作者推断氨基酸合成代谢与细菌对肿瘤的作用密切相关。
图8 小鼠皮下移植肿瘤的代谢组学分析
在这篇研究中,作者发现了ICC中的细菌可发挥重要的抗肿瘤作用,而且肿瘤中的细菌生物量与临床因素相关。因此,细菌微生物群的 DNA 可作为肿瘤的诊断标志物或预后标志物,甚至可作为临床药物治疗的靶点。然而,它们与癌细胞相互作用的分子机制仍有待深入探讨。

排版:野凌
审核:三黍生物市场部