文献解读 | 枸杞多糖的结构解析及抗衰老活性机制研究
背景
天然植物多糖是生物大分子中丰度和多样性最高的。多糖作为生物基质的重要组成部分,承担着细胞内和细胞间不可缺少的活动。枸杞是报道的抗氧化剂的丰富混合资源,其中,枸杞多糖(Lycii fructus polysaccharides, LFPs)因其历史记载和现代生物活性而逐渐受到重视。
2023年9月发表在 International Journal of Biological Macromolecules上的题为“Structural characteristics and structure-activity relationship of four polysaccharides from Lycii fructus”的文章,为了更好地了解多糖的特定结构对生物活性的影响机制,作者对枸杞中4种均相多糖(1种中性多糖和3种酸性多糖)进行了纯化、结构表征,并对其抗氧化和抗衰老活性进行研究,结果表明不同结构特征的多糖活性差异较大,中性多支多糖具有较强的调节衰老基因的能力,酸性多糖则具有较强的体外抗氧化能力。
实验路线
研究结果
01
枸杞多糖(LFPs)的纯化及形态分析
根据电荷性质和分子大小的差异,通过离子交换和凝胶过滤层析等方法从枸杞中分离得到LFP-W1、LFP-2、LFP-3和LFP-4。
通过扫描电镜发现四种多糖的表面形态各异,有结构松散的如LFP-W1,有表面光滑的如LFP-3.不同的表面形态也指代了多糖具有不同的分支结构。
从AFM观察到LFP的形态也各异。这些发现表明,LFP结构的变化引起了表面形貌和外观的改变,这可能源于分子间力和空间机械稳定性的差异。
图1 LFPs的表面形貌
02
LFPs的分子量以及红外光谱分析
在HPGPC上LFPs多糖为一致对称的单峰,表明了其的均一性。经标曲计算,LFP-4的最大分子量为325.12 kDa,剩余多糖LFP-W1、LFP-2和LFP-3分别为45.85、46.84和85.80 kDa。据推测,LFP-4分子量大,醛酸含量高,可能与其作为植物细胞壁的主要成分有关。
四种多糖的红外光谱均表现出属于糖类基质的典型吸收峰。其中LFP-2、LFP-3和LFP-4在1738 cm-1附近的强吸收峰,以及1235.0-1258.0 cm-1范围内的弱带,是由于酯或羧基中的C=O的拉伸振动,表明存在醛酸。
图2 .LFPs的均匀性和组成。(A) HPGPC光谱;(B) FT-IR光谱
03
LFPs的单糖组成
单糖结果表明,LFP-W1中性多糖含量最高,LFP-2、3、4的糖醛酸含量依次升高。LFP-W1的单糖组成以阿拉伯糖(Ara)和半乳糖(Gal)为主,并伴有少量鼠李糖(Rha)、甘露糖(Man)和葡萄糖(Glc)。
LFP-2、LFP-3、LFP-4为酸性杂多糖,半乳糖醛酸(GalA)含量依次递增。高占比的GalA表明HG结构域的存在。同样,Rha也存在于所有三个酸性馏分中,表明它们可能具有RG-I的结合聚糖结构。并且随着GalA含量的增加,Gal含量逐渐降低。此外,还存在大量阿拉伯糖,表明存在阿拉伯糖或AG。
表1. LFPs的理化及组成
图3.LFPs的理化性质。(A)单糖组成分析。混合标准单糖和LFPs峰:1-8分别为Rha/Ara/Xyl/ Man/Glc/Gal/GlcA/GalA。(B)羧基还原LFPs的PMAAs总离子色谱图
04
多糖甲基化结果
表2. LFPs的糖苷键组成
大多数糖苷残基的糖苷键类型相同,但质量比不同,这与单糖组成的结果一致,是造成糖苷残基结构差异的主要原因。→4)-GalpA(1→是LFP-3以及LFP-4的主要残基结构,和大多数的果胶多糖一致。总体甲基化结果与单糖分析基本一致。一些酸性多糖与单糖组成存在差异,这可能是由于羧基还原不足,甲基化不完全或水解过程中去甲基化引起的一些副反应所导致。
05
LFPs的核磁结果
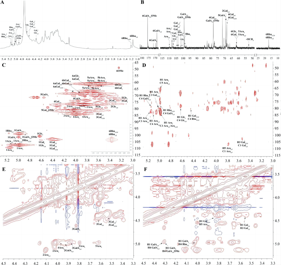
利用一维及二维核磁图谱分析了LFPs的结构特征。以LFP-2为例,LFP-3和LFP - 4的共同信号峰以相同的方式表征。LFP-2的异构体信号分布在δ 4.32-5.14)和δ 98.40-109.59区域,是多糖核磁共振信号的典型分布。通过一维结合二维的图谱解析,最终得到LFP-2的结构模型。
图4. LFP-2的核磁共振谱
图5. LFP-2可能重复单元的结构示意图
06
LFPs的体外自由基清除率
通过测量LFPs的DPPH、ABTS+和-OH清除活性来评估其抗氧化性能。在不同的实验组中观察到对LFPs治疗的剂量依赖性反应。与LFP-W1、LFP-2和LFP-4相比,LFP-3对DPPH、ABTS+和-OH的清除能力最强。
与酸性LFP-2、LFP-3和LFP-4相比,中性LFP-W1的抗氧化能力较弱,但在-OH清除能力方面优于LFP-2。酸性LFPs抗氧化活性的增强可能与糖醛酸引入阴离子基团有关。
图6. LFPs的生物活性热图
07
LFPSs对ARPE-19细胞体外抗氧化活性的研究
以H2O2氧化损伤的ARPE-19细胞作为氧化应激模型,评价LFPs的抗氧化能力。
与对照组相比,H2O2明显降低了细胞存活率。在12.5-200 μg/mL的浓度范围内,LFPs以剂量依赖性的方式逐渐挽救了下降的存活率。事实上,GSH和SOD活性的增加以及MDA活性的降低有助于清除多余的细胞自由基,从而维持氧化稳态。从图6可以看出,所有LFPs都具有抗氧化能力效果略有不同,在这种情况下,可以作为天然抗氧化活性成分的潜在来源。
08
体内抗衰老活性
胰岛素通路是影响秀丽隐杆线虫寿命的经典通路之一,daf-2、daf-16和age-1是主要的调控信号基因。如图6所示,与对照组相比,LFPSs干预后daf-2和age-1 mRNA基因表达明显下调,daf-16基因表达明显上调。
过量的ROS积累引起机体细胞内生物大分子氧化应激,导致细胞蛋白和DNA损伤,从而缩短整体寿命。连续饲喂LFPs可逐渐增强对ROS产生的清除,但不同LFPs对pq触发的氧化应激的抵抗能力不同。如图7所示,与模型组相比,中性LFPS-W1处理下线虫体内ROS积累量的下降且呈现明显的梯度效应。与其他酸性多糖相比,LFPS-4显著降低了线虫的相对荧光强度。这些结果表明,LFPs减少了细胞内氧化损伤,延长了蠕虫的寿命。
图7.具有代表性的荧光显微照片和相对荧光强度在ROS生产中的定量
09
生物活性与结构的相关性分析
图8.与LFPs生物活性相关的部分结构热图分析
多糖复杂的化学结构提供了大量携带丰富生物信息的活性基团,是产生多重生物效应的物质基础。但这也为多糖的构效关系和机理的研究设置了很大的障碍。为了评估LFPs的构效关系,使用热图Pearson相关性进行分析。
如图8所示,Mw与SOD 、GSH 和MDA呈负相关。过高的分子量不利于将高度特异性的碳水化合物结构与受体或蛋白质结合。LP多糖在降低其分子量后,其构象由致密的球形结构变为随机的线圈结构,显著促进了其与血小板的相互作用。
GalA和总醛酸含量与DPPH和ATBS+活性呈正相关。GalA含量多寡与其抗氧化活性与羧基的存在和空间定位密切相关。但含量不是越高越好,GalA含量过高会降低多糖的溶解度,增加其黏度,从而阻碍多糖分子发挥其生物活性。相反,Gal、Ara和Glc等中性单糖含量与DPPH和ATBS+呈显著负相关。总的来说,具有较强抗氧化活性的多糖通常在特定的范围内具有相对的GalA和Mw。
分支度和中性糖苷键被认为是抗衰老效果较强的积极特征,羟基的数量和侧链的氢传递能力起关键作用。先前的报道也证明了中性多糖在衰老小鼠和秀丽隐杆线虫模型中的抗衰老作用,其中中性糖苷键发挥了不可磨灭的作用。
综上所述,多糖结构的不同导致了生物活性的不同取向。影响这一结果的主要因素是酸性多糖和中性多糖的结构差异。然而,构效关系并不是简单的一对一对应关系。潜在的相互作用需要更详细的化学特征和进一步的研究来确定它们的结合性质,这可能是更深入、更全面地了解具有生物活性的活性中心或活性片段的关键。
小结
综上所述,作者从枸杞子中得到了四种均相多糖。理化信息表明,LFP-W1为高支链中性阿拉伯半乳聚糖,LFP-2、LFP-3和LFP-4为由阿拉伯半乳聚糖、鼠李糖和半乳糖醛酸组成的酸性果胶多糖。
作为一种良好的天然抗氧化剂,它们在体外和体内均表现出良好的抗氧化和延缓衰老的能力。不同结构特征的多糖活性差异较大,中性多支多糖具有较强的调节衰老基因的能力,而适当Mw和GalA含量的酸性多糖具有较强的体外抗氧化能力。然而,中性和酸性多糖有益作用的分子基础有待揭示,需要对高等模式生物进行更多的工作,以更充分地了解取向差异。综上所述,该项研究进一步促进了LFP作为下一代抗氧化和抗衰老干预的实用疗法的发展。
一作解读 | Plant Cell:转录组与蛋白组联合解析转录因子ZmNAC128 和ZmNAC130调控玉米籽粒灌浆的分子机制
