本网站使用cookie。继续浏览本网站,即表示您同意我们使用cookies。有关cookies的更多细节以及如何管理它们,请参阅我们的 隐私政策

2024.05.08

文献解读 | 多组学和多模式脑电图数据的融合有助于神经认知障碍的个性化诊断

由于评估的主观性以及缺乏精确的诊断方法和具体指标,全球老龄化人口中神经认知障碍(NCD)的发病率不断上升,为此,制定个性化的诊断策略已经成为迫切需求。

2024年1月19日,澳门大学赵勇华团队,在Microbiome杂志在线发表了题为“The fusion of multi-omics profile and multimodal EEG data contributes to the personalized diagnostic strategy for neurocognitive disorders”的文章,作者利用多种组学方法和脑电图数据,建立了机器学习模型,提供了一个准确率为92.69%NCD判断模型。



研究材料



粪便、尿液、海马体




技术方法



脑电图、宏基因组、蛋白质组、代谢组




入组对象






研究结果



1.脑电图功率谱和微状态分析


对入组的两组研究对象进行统计,除年龄和认知评分外,无显著差异(表1)。对脑电图结果进行分析,结果表明,NCDs组与NA组相比,相对PSD显著下降(图2),并且此趋势与年龄相关。另外,NCDs组与NA组相比,微状态特征也有明显不同(表2),表现出微状态A覆盖率下降,持续时间减少,且不同微状态之间的过渡也出现明显差异(图3)。

表1 研究对象的人口特征及神经认知分数

图2正常衰老(NA)与NCDs的脑电图功率谱和微状态分析

表2 NA和NCDs的微状态特性统计

图3 NA和NCDs的微状态特性统计


2.差异肠道微生物组成和途径预测


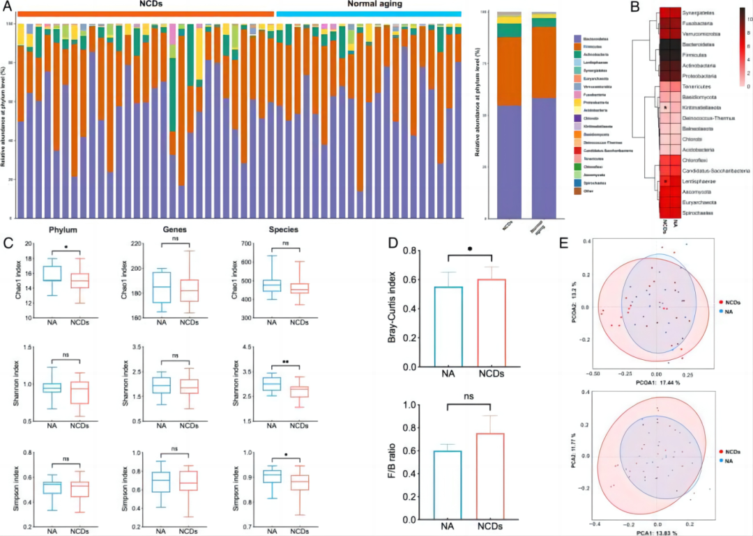
在门分类学排名中,在两个组的肠道微生物群中检测到的主要分类群是BacteroidetesFirmicutesActinobacteriaProteobacteria,总共占总相对丰度的98%(图4A)。前20个门的热图,基于其相对丰度,显示与正常衰老队列相比,NCDs组中KiritimatiellaeotaLentisphaerae显著下降(图4B)。分析显示,NCDs组的门类和物种水平的多样性指数显著下降(图4C)。与正常衰老组相比,NCDs组的Firmicutes/Bacteroidetes(F/B)比率有所增加,但这一变化没有达到统计学意义(图4D)。物种成分的主成分分析(PCA)和主坐标分析(PCoA)的结果表明,正常衰老组和NCDs组之间存在可观察到的聚类和可识别的趋势,这意味着肠道微生物组的生物异常与非传染性疾病有关(图4E)。

对宏基因组数据进一步分析,结果显示,两组之间特有的OTU(图5A),以及前10的微生物丰度及系统发育分布,并定位了NCDs组特有的7个物种级细菌(图5B、C、D)。通路分析结果显示,与正常衰老组相比,NCDs的芳香氨基酸生物合成途径以及TCA循环相关途径明显下降(图5E)

图4 NA和NCDs的肠道微生物群分析

图5 物种层面肠道微生物成分的显著变化以及相关的预测性细菌功能概况


3.差异的尿液外泌体蛋白


对尿液里的外泌体进行分离鉴定后,对外泌体蛋白进行检测,共定性到3306种,定量2712种(图6A),并对其其亚细胞定位(图6B)。PLS-DA结果显示,两组之间蛋白质分布存在差异(图6C)。对差异蛋白进行分析,与NA组相比,得到上下调蛋白分别为57和30种(图6D)。对差异蛋白进行功能分析,结果表明,其主要参与氨基酸运输和代谢,与宏基因组结果一致(图6E、F),另外一些炎症、肿瘤、精神类等疾病相关的通路也在NCDs组富集(图6G)。

图6 尿液外泌体的蛋白质组学分析


4.差异的粪便代谢物


对粪便的代谢物进行检测,PLS-DA结果显示,两组明显分离(图7A、B),对差异代谢物进行筛选和聚类(图7C、D),利用VIP值进行筛选,发现与NA组相比,NCDs组的一些氨基酸和羟基脂肪酸显著减少,并对其进行功能分析,结果显示烟酸盐和烟酰胺代谢、L-色氨酸生物合成、泛酸盐和辅酶A生物合成、叶酸生物合成、不饱和脂肪酸的生物合成、柠檬酸循环、丙酮酸代谢和硫胺素代谢与非传染性疾病有关(图7F)。

图7 粪便的代谢组学分析


5.FMT小鼠验证


为了调查肠道微生物群改变对认知功能的潜在影响,在伪无菌小鼠模型中进行了FMT实验。并对小鼠进行行为学观察,实验结果表明,NCDs的FMT损害了老年小鼠的空间学习和记忆(图8)。

通过在不同时间点收集和分析粪便颗粒,评估了FMT对肠道微生物群的影响。两种主要细菌门FirmicutesBacteroidetes的丰度在抗生素治疗后2周内显著减少,表明肠道微生物群大量耗尽(图9A)。PCA分析显示抗生素干预前后获得的样本之间存在明显分离(图9B)。此外物种层面细菌群落的多样性分析显示,NCDs-FMT小鼠的α-多样性指数显著下降(图9C)。Venn图显示,两组间的OTU(图9D)。NCDs细菌生物标志物的鉴定表明,Ruminococcus gnavusEnterocloster bolteaeLachnoclostridium sp.YL 32是LEfSe分析确定的七个物种级细菌生物标志物中的三个。Ruminococcus gnavusLachnoclostridium sp.YL32的相对丰度在小鼠中显著增加,与种群样本一致。最初通过宏基因组测序预测的代谢途径,包括芳香氨基酸的生物合成和TCA周期,根据小鼠的血清和海马代谢组学结果得到了验证。柠檬酸、富马酸、琥珀酸、氧戊二酸、丙酮酸和色氨酸的相对含量都发生了显著变化(图9F,G)。值得注意的是,血清中柠檬酸的相对含量显著增加,但在海马体中显著减少

图8 FMT小鼠的行为学分析

图9 FMT小鼠的粪便宏基因分析与血清海马体代谢分析


6.机器学习分类


SVM用于构建机器学习模型,根据不同数据集中获得特征,对正常衰老和NCDs组进行分类(表3和图10)。在单一组学和不同数据集之间的组合中,得到不同的预测准确率。最终,多组学方法的准确率达到92.69%。随着组学来源的增加,使用相同数量的特征,模型的性能逐渐提高。

表3 不同组学的机器学习性能

图10 不同组学的机器学习性能




小结


这项研究中对正常老龄化老年人和NCDs患者的脑电图、微生物、蛋白质组和代谢组学数据进行了综合分析。结果表明脑电图功率谱密度(PSD)下降。其次确定了芳香氨基酸和三羧酸循环生物合成的干扰。这些干扰与特定微生物水平的增加有关,包括Ruminococcus gnavusEnterocloster bolteaeLachnoclostridium sp。YL 32。此外,还发现特定代谢物的水平下降,如L-色氨酸、L-谷氨酸、γ-氨基丁酸(GABA)和FAHFA。这些发现共同为NCDs疾病病理生理学的潜在特征提供了见解。此外,它表明机器学习模型的应用大大提高了参与者中NCDs的区分程度。因此,多组学概况和脑电图数据的融合为个性化诊断带来了特别的希望。


更多推荐:

三黍生物 | 测序全方位解决方案供应商

三黍生物 | 代谢组学全方位解决方案供应商

三黍生物 | 蛋白组学全方位解决方案供应商


文献解读:

一作解读 | 转录组和代谢组揭示甘薯耐旱的分子机制

文献解读 | 思路打开,这样也能发文章

文献解读 | 慢性荨麻疹中的肠道改变



排版:野凌

审核:三黍生物企宣部

联系我们

*
*
*
*
提 交